Скачать курс «Тотальный ChatGPT 5» — Дмитрий Зверев | Отзывы | Складчина

Тотальный ChatGPT 5

0/5 ·
Создан: 23 ноября 2025 г. Обновлён: 20 марта 2026 г.

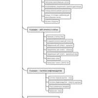
Курс представляет собой комплексное руководство по работе с ChatGPT (версия 5), охватывающее более 25 часов видеоматериалов. Основная цель обучения — научить пользователя составлять эффективные промпты для решения бизнес-задач, создания контента и оптимизации повседневных дел.

Материал структурирован от базовых принципов взаимодействия с нейросетью до продвинутых техник, включая анализ данных, работу с документами, создание маркетинговых стратегий и использование голосового и визуального интерфейсов. Обучение ориентировано на практическое применение: создание контент-планов, написание текстов (посты, статьи, письма), разработку сценариев, SEO-оптимизацию и проведение глубоких исследований (DeepResearch). Курс также затрагивает использование ИИ для планирования жизни, анализа информации и автоматизации рутинных процессов.

Другие материалы автора

М
Можно купить
86 ₽

Мягкие продажи письмами в инфомаркетинге

Дмитрий Зверев
Мини-курс по созданию лояльной аудитории Можно купить
312 ₽

Мини-курс по созданию лояльной аудитории

Дмитрий Зверев
Создание электронных книг в онлайн-проектах 3.0 Можно купить
180 ₽

Создание электронных книг в онлайн-проектах 3.0

Дмитрий Зверев
Упаковка онлайн-проекта через нейросети Можно купить
130 ₽

Упаковка онлайн-проекта через нейросети

Дмитрий Зверев
Создание разнообразных экспертных видео в онлайн-проекте Можно купить
304 ₽ 2 570 ₽ −88%

Создание разнообразных экспертных видео в онлайн-проекте

Дмитрий Зверев
Создание видео в нейросетях в Sora Можно купить
134 ₽ 1 570 ₽ −91%

Создание видео в нейросетях в Sora

Дмитрий Зверев
0 · 0 отзывов

Отзывов пока нет. Будьте первым!

Ещё интересные курсы

280+ экшенов для Photoshop Можно купить
80 ₽ 740 ₽ −89%

280+ экшенов для Photoshop

О
Можно купить
144 ₽ 1 750 ₽ −92%
5.0

Облако в штанах или как распознать чудака на первом свидании

Екатерина Калёнова
О
Сбор взносов
5 566 ₽ 52 000 ₽ −89%

Основы программирования на Java

Марсель Сидиков
Ethereal. Обливион Можно купить
170 ₽ 1 850 ₽ −91%
1.0

Ethereal. Обливион

Ast Nova
5 сложных тем по алгебре для 7-8 класса Можно купить
158 ₽ 594 ₽ −73%

5 сложных тем по алгебре для 7-8 класса

Илья Поляков
Обзоры и новости криптовалют и финансовых рынков Предзаказ
0 ₽ 8 240 ₽ −100%

Обзоры и новости криптовалют и финансовых рынков

Эра Перемен