Скачать курс «Тотальная эффективность инфомаркетинга 4.0» — Дмитрий Зверев | Отзывы | Складчина

Тотальная эффективность инфомаркетинга 4.0

0/5 ·
Создан: 2 июля 2019 г. Обновлён: 23 марта 2026 г.

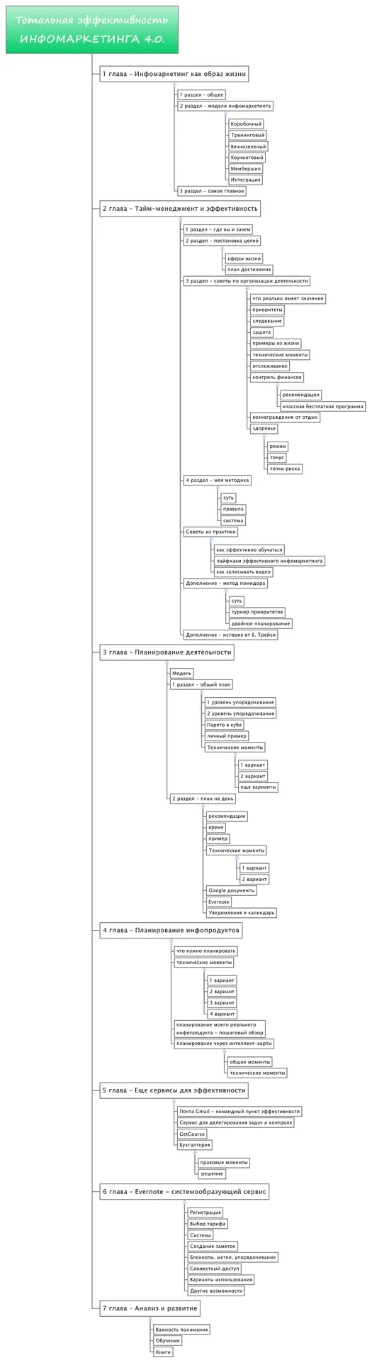
Работа из дома часто превращается в хаос, где управление временем и задачами становится критической точкой роста для бизнеса. Эта система помогает перестроить личные процессы так, чтобы фокусироваться на приоритетных задачах и увеличивать прибыль без увеличения рабочего дня. Внутри разбираются методы управления проектами и личной продуктивности, адаптированные специально для специфики инфобизнеса. Вы научитесь настраивать планирование и исполнение задач так, чтобы делать больше важного за меньший промежуток времени.

Другие материалы автора

Комплект выжимок из тренингов западных гуру Можно купить
80 ₽

Комплект выжимок из тренингов западных гуру

Дмитрий Зверев
Создание музыки через нейросеть Можно купить
80 ₽ 570 ₽ −86%
5.0

Создание музыки через нейросеть

Дмитрий Зверев
Создание видео в разных нейросетях 2.0 Сбор взносов
80 ₽ 1 970 ₽ −96%

Создание видео в разных нейросетях 2.0

Дмитрий Зверев
Тотальный запуск: стратегия, маркетинг, кейсы. Версия 3.0 Предзаказ
601 ₽ 5 700 ₽ −89%

Тотальный запуск: стратегия, маркетинг, кейсы. Версия 3.0

Дмитрий Зверев
Тотальный курс по картинкам в нейросетях 2.0 Можно купить
222 ₽ 3 970 ₽ −94%

Тотальный курс по картинкам в нейросетях 2.0

Дмитрий Зверев
Глубокие нейросетевые исследования (DeepSearch) Можно купить
80 ₽ 770 ₽ −90%

Глубокие нейросетевые исследования (DeepSearch)

Дмитрий Зверев
Режим учеба и обучение в нейросети ChatGPT Можно купить
80 ₽ 770 ₽ −90%

Режим учеба и обучение в нейросети ChatGPT

Дмитрий Зверев
0 · 0 отзывов

Отзывов пока нет. Будьте первым!

Ещё интересные курсы

П
Можно купить
142 ₽

Профессиональная разработка электронных учебных курсов

Павел Калинников
Успеваю жить! Женская самодисциплина без насилия над собой Можно купить
358 ₽ 6 950 ₽ −95%

Успеваю жить! Женская самодисциплина без насилия над собой

Евгения Харитонова
Магическое утро, которое изменит вашу жизнь Можно купить
80 ₽ 99 ₽ −19%
5.0

Магическое утро, которое изменит вашу жизнь

Юлия Головина
Б
Можно купить
300 ₽

Богатый репетитор

Elt-Uni