Скачать курс «Тотальная реклама в онлайн-проекте 5.0» — Дмитрий Зверев | Отзывы | Складчина

Тотальная реклама в онлайн-проекте 5.0

0/5 ·
Создан: 30 августа 2021 г. Обновлён: 23 марта 2026 г.

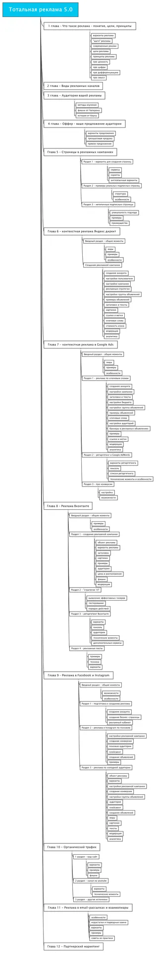
Привлечение целевой аудитории в инфопроект требует не массового запуска объявлений, а системной подготовки: определения портрета клиента, проработки оффера и упаковки посадочных страниц. Без этого этапа любой рекламный бюджет рискует быть потраченным впустую.

Автор разбирает процесс настройки кампаний в ключевых рекламных сервисах: Яндекс.Директ, Google Ads, ВКонтакте и Facebook/Instagram. Материал сфокусирован на прикладных механиках, которые позволяют получать подписчиков и продажи в инфобизнесе, избегая избыточного погружения в сложную аналитику и технические настройки. В книге представлен личный опыт автора по набору более 100 000 подписчиков и генерации свыше 30 000 заказов на инфопродукты.

Другие материалы автора

Лучшие сервисы и программы для инфобизнеса 3.0 Можно купить
80 ₽

Лучшие сервисы и программы для инфобизнеса 3.0

Дмитрий Зверев
М
Можно купить
84 ₽

Множественные мягкие продажи без вебинаров в инфомаркетинге

Дмитрий Зверев
П
Можно купить
80 ₽ 980 ₽ −92%

Проведение вебинаров на GetCourse и перевод их в автовебинары

Дмитрий Зверев
Создание рисованных и анимационных видео Можно купить
204 ₽

Создание рисованных и анимационных видео

Дмитрий Зверев
Упаковка онлайн-проекта через нейросети Можно купить
130 ₽

Упаковка онлайн-проекта через нейросети

Дмитрий Зверев
Продукты-шаблоны в вашем онлайн-проекте 2.0 Можно купить
184 ₽ 670 ₽ −73%

Продукты-шаблоны в вашем онлайн-проекте 2.0

Дмитрий Зверев
Создание музыки через нейросеть Можно купить
80 ₽ 570 ₽ −86%
5.0

Создание музыки через нейросеть

Дмитрий Зверев
Личная работа с клиентами в онлайн-проекте: варианты, структура, нюансы 2.0 Можно купить
910 ₽ 1 470 ₽ −38%

Личная работа с клиентами в онлайн-проекте: варианты, структура, нюансы 2.0

Дмитрий Зверев
Тотальный запуск: стратегия, маркетинг, кейсы. Версия 3.0 Предзаказ
601 ₽ 5 700 ₽ −89%

Тотальный запуск: стратегия, маркетинг, кейсы. Версия 3.0

Дмитрий Зверев
0 · 0 отзывов

Отзывов пока нет. Будьте первым!

Ещё интересные курсы

Спец. Отчет от 0 до 250 000 Руб. за месяц Можно купить
84 ₽ 609 ₽ −86%

Спец. Отчет от 0 до 250 000 Руб. за месяц

Дом бизнеса
Секреты настройки РСЯ от А до Я Можно купить
80 ₽ 990 ₽ −92%

Секреты настройки РСЯ от А до Я

Инстаграм Про: выход на доход в 2000$/месяц Можно купить
80 ₽

Инстаграм Про: выход на доход в 2000$/месяц

С
Можно купить
182 ₽ 1 500 ₽ −88%

Сертификат специалиста РСЯ

Sertifikat-Guru
3 простых шага для успешных продаж Можно купить
88 ₽

3 простых шага для успешных продаж

Яна Иванова
Энциклопедия интернет-рекламы. Том 1. Таргетинг Можно купить
274 ₽ 997 ₽ −73%

Энциклопедия интернет-рекламы. Том 1. Таргетинг

Александр Дырза
К
Можно купить
90 ₽ 490 ₽ −82%

Как придумать рекламный макет за 30 минут без головной боли

prostories