Скачать курс «Создание постов и других текстов через нейросети (книга)» — Дмитрий Зверев | Отзывы | Складчина

Создание постов и других текстов через нейросети (книга)

5,0/5 ·
Создан: 12 июня 2024 г. Обновлён: 20 марта 2026 г.

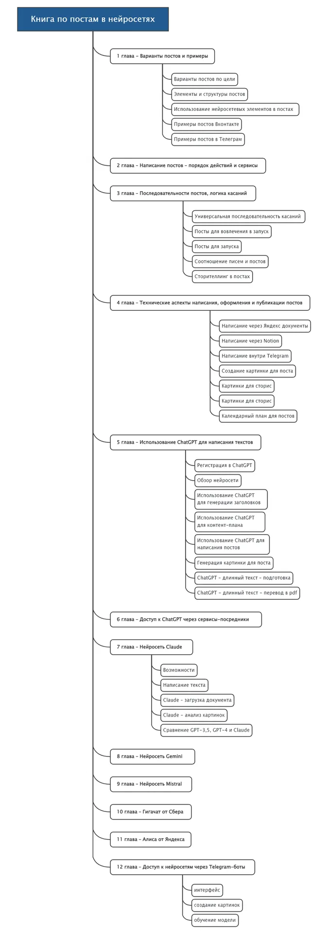
Практическое руководство (книга объемом 402 страницы) по автоматизации создания текстового контента с помощью инструментов искусственного интеллекта. Материал охватывает полный цикл работы с текстами для социальных сетей, рассылок, статей и PDF-материалов.

Основное внимание уделено интеграции различных нейросетей в ежедневную работу маркетолога или автора контента. Рассматриваются как флагманские модели (ChatGPT, Claude, Gemini), так и локальные решения (Яндекс Алиса, GigaChat), а также способы доступа к ним через сервисы-посредники и Telegram-боты. Книга содержит готовые методики составления запросов (промпт-инжиниринг), логику построения контент-стратегий и технические советы по оформлению и публикации материалов.

Другие материалы автора

З
Можно купить
134 ₽

Закрытый клуб по инфобизнесу. 2-й месяц

Дмитрий Зверев
Страницы в инфомаркетинге: виды, структура и техника конверсии Можно купить
80 ₽

Страницы в инфомаркетинге: виды, структура и техника конверсии

Дмитрий Зверев
Мини-реалити с созданием бесплатного продукта в режиме реального времени Можно купить
96 ₽

Мини-реалити с созданием бесплатного продукта в режиме реального времени

Дмитрий Зверев
С
Можно купить
144 ₽

Создание электронных книг в онлайн-проектах 2.0

Дмитрий Зверев
Шаблоны-конструкторы для продажи инфопродуктов Можно купить
242 ₽

Шаблоны-конструкторы для продажи инфопродуктов

Дмитрий Зверев
Создание лояльной аудитории в онлайн-проекте 2.0 Можно купить
316 ₽

Создание лояльной аудитории в онлайн-проекте 2.0

Дмитрий Зверев
Создание живых видео, скринкастов и трансляций через программу OBS Можно купить
80 ₽ 500 ₽ −84%

Создание живых видео, скринкастов и трансляций через программу OBS

Дмитрий Зверев
5,0 · 3 отзыва
L
luxfero
10 августа 2024 г.
Достоинства

Интересный материал, можно подсмотреть некоторые шаблоны для промтов.

Недостатки

Недостатков не обнаружено. Совсем

X
XBoss
28 июля 2024 г.
Достоинства

Книга Дмитрия Зверева «Создание постов и других текстов через нейросети» — полезное руководство по использованию ИИ для создания качественного контента.

Недостатки

Чисто. Ни одной претензии

U
ufovo
27 июля 2024 г.
Достоинства

Материал хорошо систематизирован, курс мотивирует и поднимает настроение. Подойдет для начинающих, удобно разобраны темы видов контента и промтов для GPT.

Недостатки

Информацию можно найти в открытом доступе бесплатно, автор субъективно воспринимается как инфоцыган.

Поделитесь своим опытом прохождения курса

Ещё интересные курсы

Шкатулка «Привратница». Техника «холодного свечения» Можно купить
90 ₽ 990 ₽ −91%
5.0

Шкатулка «Привратница». Техника «холодного свечения»

Анастасия Гелла
Ш
Можно купить
232 ₽ 2 700 ₽ −91%
5.0

Шерстяная акварель. Первая ступень

Марина Аскерова
Комплект мастер-классов по декупажу к Новому году Можно купить
134 ₽ 3 190 ₽ −96%
5.0

Комплект мастер-классов по декупажу к Новому году

Н. Большакова
Альфа-настройка: Восстановление сил перед сном Можно купить
176 ₽ 1 490 ₽ −88%

Альфа-настройка: Восстановление сил перед сном

Татьяна Мосиенко
Анимация в After Effects Можно купить
206 ₽ 5 900 ₽ −97%

Анимация в After Effects

Fenix
Что читать детям дошкольного возраста Можно купить
118 ₽ 199 ₽ −41%

Что читать детям дошкольного возраста

Тамара Крюкова
Владение каркасом модульного тестирования JUnit5 Сбор взносов
2 255 ₽ 13 050 ₽ −83%

Владение каркасом модульного тестирования JUnit5

Андрей Денисов
Брюки Даяна. Размер 40-56. Рост 168-174 Предзаказ
1 801 ₽ 2 610 ₽ −31%

Брюки Даяна. Размер 40-56. Рост 168-174

whitewaterdress
Кубофутуристы: изобретая будущее. Искусство как тотальный проект Предзаказ
439 ₽ 650 ₽ −32%

Кубофутуристы: изобретая будущее. Искусство как тотальный проект

Дарья Воронина