Скачать курс «Конвертирующие вебинары в инфомаркетинге 4.0» — Дмитрий Зверев | Отзывы | Складчина

Конвертирующие вебинары в инфомаркетинге 4.0

0/5 ·
Создан: 11 июля 2021 г. Обновлён: 23 марта 2026 г.

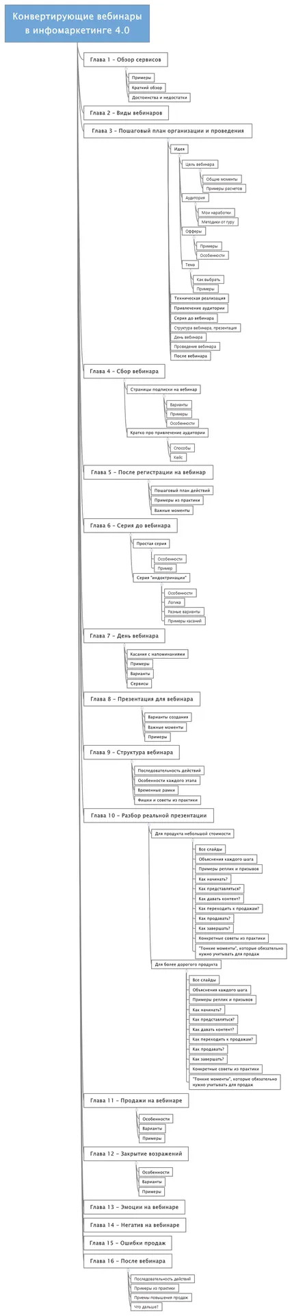
Вам нужен пошаговый алгоритм проведения вебинаров, который исключает агрессивные манипуляции и жесткие продажи, но при этом сохраняет высокую конверсию в покупку. Автор делится системным подходом, где вебинар рассматривается не как отдельный эфир, а как последовательный процесс взаимодействия с аудиторией от момента регистрации до постпродажных касаний.

В материалах разбираются:

  • Примеры готовых офферов и страниц регистрации.
  • Стратегии прогрева аудитории (индоктринации) для повышения осознанности до эфира.
  • Детальный разбор двух вариантов продающих презентаций: структура слайдов, логика повествования и ключевые смысловые блоки.
  • Методы работы с доходимостью, возражениями и негативной реакцией в чате.
  • Сценарии действий после эфира, которые способны принести до 50% дополнительной прибыли.

Материал ориентирован на владельцев онлайн-проектов, которые хотят выстроить долгосрочные доверительные отношения с клиентами и увеличить доход без использования «грязных» маркетинговых приемов.

Другие материалы автора

Практикум по нейросетям: тексты + картинки Можно купить
80 ₽

Практикум по нейросетям: тексты + картинки

Дмитрий Зверев
Привлечение подписчиков из Яндекс Директ 2.0 Можно купить
57 ₽ 770 ₽ −93%

Привлечение подписчиков из Яндекс Директ 2.0

Дмитрий Зверев
Создание ваших качественных видео в домашних условиях 4.0 Можно купить
266 ₽

Создание ваших качественных видео в домашних условиях 4.0

Дмитрий Зверев
Комплект инфографики по инфомаркетингу 2025 Можно купить
130 ₽

Комплект инфографики по инфомаркетингу 2025

Дмитрий Зверев
10-дневный мини-тренинг по эффективности 2.0 Предзаказ
0 ₽ 770 ₽ −100%

10-дневный мини-тренинг по эффективности 2.0

Дмитрий Зверев
Создание бизнес-романа в вашей теме через нейросеть Можно купить
88 ₽ 970 ₽ −91%

Создание бизнес-романа в вашей теме через нейросеть

Дмитрий Зверев
0 · 0 отзывов

Отзывов пока нет. Будьте первым!

Ещё интересные курсы

Агентство комплексной организации праздников с нуля Можно купить
516 ₽

Агентство комплексной организации праздников с нуля

Анатолий Пиксаев
Э
Можно купить
80 ₽

Эффективный блог: От создания до монетизации

Т
Можно купить
1 500 ₽

Технология привлечения подписчиков и регистраций для инфобизнеса через Telegram

Артемий Сердитов