Скачать курс «Интеграция с 1С для начинающих» — Илья Низамов | Отзывы | Складчина

Интеграция с 1С для начинающих

0/5 ·
Создан: 20 февраля 2021 г. Обновлён: 23 марта 2026 г.

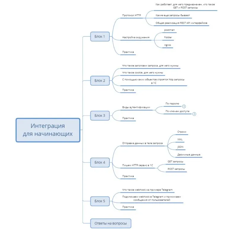
Вам необходимо наладить обмен данными между 1С и внешними системами, но вы не знаете, с чего начать — здесь разбираются базовые инструменты и архитектурные подходы для настройки интеграций. Курс объясняет принципы работы механизмов обмена, которые позволяют передавать справочники, документы и остатки товаров, минимизируя ручной ввод данных. Материал ориентирован на разработчиков и технических специалистов начального уровня, которые хотят автоматизировать взаимодействие 1С с сайтами, CRM или другими учетными системами.

Другие материалы автора

Интеграция 1С и Битрикс 24 через расширения Можно купить
158 ₽ 2 990 ₽ −95%

Интеграция 1С и Битрикс 24 через расширения

Илья Низамов
И
Можно купить
274 ₽ 5 990 ₽ −95%
5.0

Интеграция 1С и Битрикс 24 через расширения

Илья Низамов
Telegram 1C. Полный разбор API Можно купить
80 ₽ 1 000 ₽ −92%
3.0

Telegram 1C. Полный разбор API

Илья Низамов
Разработка HTML интерфейса мобильного приложения 1С Можно купить
80 ₽ 1 000 ₽ −92%

Разработка HTML интерфейса мобильного приложения 1С

Илья Низамов
Сервер взаимодействия 1С на Python Можно купить
80 ₽ 1 500 ₽ −95%

Сервер взаимодействия 1С на Python

Илья Низамов
P
Можно купить
112 ₽ 2 691 ₽ −96%

Power BI 1С. Курс по интеграции

Илья Низамов
N
Можно купить
80 ₽ 1 000 ₽ −92%

NuxtJS + 1C. Личный кабинет контрагента

Илья Низамов
Р
Можно купить
532 ₽ 9 800 ₽ −95%

Разработка сайта на Django для оформления заказов контрагентами в 1С

Илья Низамов
0 · 0 отзывов

Отзывов пока нет. Будьте первым!

Ещё интересные курсы

П
Можно купить
198 ₽ 6 000 ₽ −97%
4.3

Применение агрегатов, индексов, итогов для повышения быстродействия аналитических отчетов и оперативных механизмов в 1С:Предприятие 8

С
Можно купить
362 ₽ 5 000 ₽ −93%

Современная выгрузка из УТ 10.3 в УТ 11.2

У
Можно купить
122 ₽ 7 995 ₽ −98%
5.0

Управление доступом 1C

П
Можно купить
156 ₽ 5 600 ₽ −97%

Подготовка сервис-инженеров 1С

Django Projects: E-Learning Portal Можно купить
176 ₽ 950 ₽ −81%

Django Projects: E-Learning Portal

Udemy
Запросы в 1С Можно купить
148 ₽ 1 999 ₽ −93%

Запросы в 1С

С
Можно купить
252 ₽ 1 100 ₽ −77%

Создание API на основе DRF и Telegram-бота используя Flask

Oleg Novikov
И
Можно купить
504 ₽ 4 860 ₽ −90%

Инструментарий для программиста 1С

infostart
З
Можно купить
302 ₽ 2 000 ₽ −85%

Записи Go Crew #1 - Внутренний тулинг

Podlodka.io
Библиотека искусственного интеллекта для 1С Можно купить
246 ₽ 2 000 ₽ −88%

Библиотека искусственного интеллекта для 1С

Михаил Калимулин